
杰西卡 发自 凹非寺
量子位 | 公众号 QbitAI
港股等来一位105亿的机器人独角兽。
镁伽科技,据称是中国收入最高的机器人自主智能体供应商,近期向港交所递交了招股书。
创始团队来自电子制造巨头和华为,创业初衷,是要做出真正能“解放科学家”的机器人。生命科学和制造行业,你都能听到它的名字。
背后不仅有博世、药明康德两大巨头力挺,还有高盛、创新工场、经纬创投等明星资本加持,估值已超105亿元。
如今机器人赛道如火如荼,镁伽科技也走到了自己的IPO时刻。
镁伽科技是谁?
成立于2016年的镁伽科技,是一家机器人技术领域的自主智能体提供商。
更直白地说,镁伽正在做的,是在特定领域,把人力从繁琐的基础工作中解放出来的“机器人科学家”。
什么是自主智能体?
就是没有人类直接干预,能够自主地感知环境、做出决策并采取行动的智能系统。
这样的自主智能体,可面向的应用领域实际非常广泛。镁伽科技选定了其中两个关键场景:
一个主要面向生命科学领域,镁伽打造了智慧实验室自主智能体,这是镁伽着重深耕的领域。
CEO黄瑜清曾透露过选择这一领域的原因:
我们发现,不同于自动化发展非常成熟的汽车、半导体行业,生命科学领域实验的方法,和100年前几乎没有太大区别。从业人员还是要把80%以上的时间用在基础工作上。
而镁伽的初心,就是向客户交付一个“机器人科学家”——由机器人完成实验室的基础工作,让科学家有更多时间去设计实验和分析数据。
因此,镁伽在这方面的核心智能体产品,可以实现生命科学及实验室场景中的各类需求,例如液体处理、饮品分液、高内涵细胞成像分析、全流程自动化制药等等。
△Auflo:液体处理智能体就拿当年抗击新冠疫情的“救火”产品来举例。在病毒核酸检测过程中,样本需要灭活后转板。
人工操作要经过拧盖、移液、关盖一系列繁杂的操作, 大规模筛查往往涉及上千样本,工作量巨大不说,还有被传染的风险。
而镁伽为此研发了一款智能产品,可以自动化分杯病原样品,并且前两台样机从立项到交付只用了25天,远远快于业内产品交付的4个月平均周期。
△镁伽病原样品分杯系统而镁伽选择的另一个领域,面向智能制造行业。
相关产品专注高精度检测与切割两大技术,用于晶圆缺陷、粒子缺陷和电池等的检测,以及激光切片和晶圆切割。
镁伽的两大类产品,都推出了多智能体解决方案,可以多产品协同工作,以完成更复杂、更全面的工作流。
其产品背后所需的核心技术有三:感知-构思-执行。
感知是智能体的“眼睛”,用于实时、准确处理环境输入信号,实现微秒级响应和高精度检测。
构思即为智能体“大脑”,其功能为基于感知输入,由AI驱动决策,优化执行策略。
最后的执行相当于“肢体”,能精准完成物理操作,以确保任务可靠落地。
这两个领域看似跨度很大,实际上许多底层技术相通,比如运动控制、测量、光学、材料等等,并且都属于市场天花板很高,也在快速增长的赛道。

截至2024年底,镁伽科技已经服务超过880家客户,2022年新增客户的复购率为74%,收入留存率达115%,表现出较高的客户粘性。
并且这些合作伙伴不乏全球巨头,例如制药领域的药明康德,制造领域的博世,这两大客户还是公司的战略投资方,代表了两大领域对镁伽的认可。
那么究竟是什么样的业绩,能撑起镁伽如今的行业地位呢?
镁伽科技业绩表现如何?
2022年到2024年,镁伽的营业收入分别为4.55亿元、6.63亿元、9.3亿元,复合年增长率达43.0%。
分场景看,智能实验室和智能制造的产品收入都在明显增加,不过智能制造场景的收入占比更高。
2022年到2024年,来自智能制造场景的收入,分别占同期总收入的59.1%、75.7%和68.3%。

收入增加的同时,公司的利润水平相对稳定。
先看毛利,过去三年,镁伽的毛利分别为1.28亿元、1.59亿元和2.7亿元;毛利率分别为28.1%、23.9%及29.0%。

从应用场景来看:
智慧实验室场景的毛利率波动较大,2022年为35.3%,2023年降到13.4%,2024年回升到21.9%。
智能制造场景的毛利率在稳步上升,从2022年的23.1%,到2023年的27.3%,增长到了2024年的32.3%,也是拉动公司整体毛利率回升的主要动力。

再看净利润/亏损层面,2022年到2024年,镁伽的净亏损分别为7.59亿元、7.42亿元、7.8亿元。
单看亏损没有明显收窄,不过其净亏损率已经明显改善,已经从2022年的-167.0%降至2024年的-83.9%。
除去股份支付开支等影响,公司2022年和2023年的经调整净亏损分别为3.24亿元、3.86亿元和4.31亿元。

镁伽解释,尽管当前还处于早期亏损,但预计公司将通过显著的规模经济模式实现收支平衡,各项开支也在提高效率。
特别是在开支大头——研发层面,过去三年公司的研发开支分别为3.4亿元、3.08亿元和3.94亿元,占总收入的比重已经从2022年的74.7%降到了2024年的42.4%。

同时,公司的现金状况需要注意,截至2024年末,镁伽的现金及现金等价物为4.58亿元,较2022年的11.25亿和2023年的9.13亿明显下降。

所以,镁伽也在招股书中表示,公司此次上市募集到的资金,将被用于公司正常营运。
同时,镁伽也会将更多资金放在技术产品研发、扩大产能和销售网络、寻求战略合作和投资上。
镁伽科技从哪来?
镁伽科技自带电子制造基因,创始团队的三位成员——黄瑜清、乔志新和张琰,
镁伽现在的CEO黄瑜清,本科毕业于西安交通大学信息工程专业,又在清华读完了工商管理硕士。
△黄瑜清高级副总裁兼首席运营官乔志新,毕业于北京交通大学的测控技术与仪器专业。他曾在华为工作过6年,担任过华为北研所UMG项目总监。
△乔志新镁伽的高级副总裁张琰,在西安电子科技大学取得机械设计、制造及自动化学士学位及仪器科学与技术硕士学位,目前负责公司的智慧实验室业务。
△张琰他们三人,实际都是在测量仪器巨头普源精电一起工作的老同事。
而2010年前后就是一个转折点。
原本分属不同产品线的三人,发现了一个共同的现象,就是劳动力成本增长飞速,同时互联网时代的新经济商业形态大规模兴起。
基于这个现象,黄瑜清判断,机器人替代人类是一个大趋势。
并且像汽车、消费电子制造这类行业里,机器人、自动化去解放的是蓝领工人的生产力,而他们想做的是解放科学家的时间。
在调查和思考后,三人一拍即合,出走创业。2016年,镁伽科技在北京诞生。

提到“镁伽”这个名字,黄瑜清曾透露直译自英文Mega,本身是“百万、兆”的意思,用来形容数据量大,再延伸可以有自动化、机器人、超级进化等等方面的含义。
黄瑜清表示,镁伽的创业之路,实际曾经历过一次“转舵”。
公司起初从底层的技术切入,打造一个机器人本体,然而放在当时却显得有些超前,客户真正想要的是一个解决方案,这被黄瑜清称为公司的“0阶段”。
因此,镁伽重新调整了思路,转型为一个提供解决方案的公司,开始进入快速成长期,几乎做到了生命科学里所有业务板块的头部,并逐步提供更多元的服务。

这样的成长速度,让镁伽这一路收获了许多来自资本市场的认可。
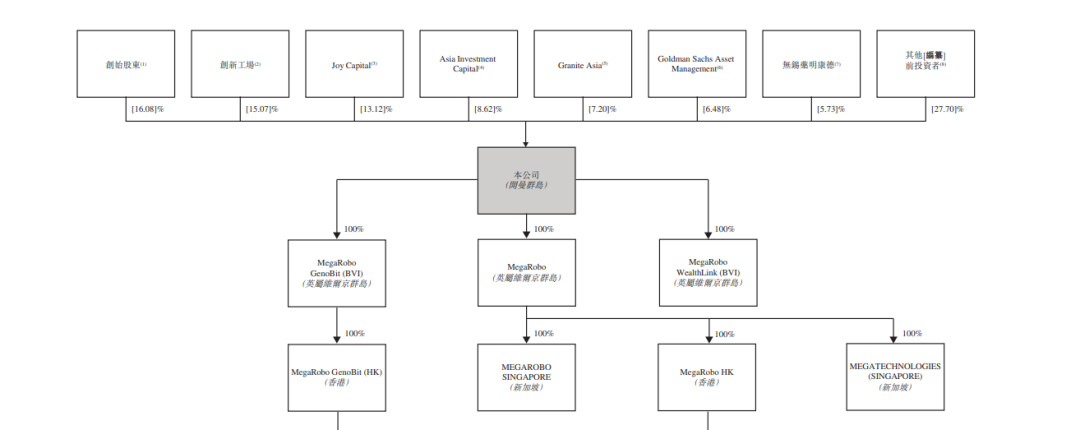
截至目前,镁伽已完成8轮融资,累计筹资超27亿元,获得的不仅是博世和药明康德两家巨头支持,还有诸多例如高盛、经纬创投等投资机构站队。
博世和李开复的创新工场更是多次参与押注,就在递表前一天,镁伽还刚刚完成了D轮融资,估值已经超过105亿元。
IPO前,创始股东合计持股16.08%,而创新工场持股15.07%,已经成为镁伽的第二大股东。

这些投资方争先入局,看中的不仅是这样一支团队,更是其背后技术、产品,及其规模的扩大速度。
按智慧实验室收入计,在2024年中国的自主智能体供应商中,镁伽科技已排名第一。
而全球十大供应商中,美国入围5家,瑞士入围2家,还有3家来自中国。

排在镁伽后的另外两家中国企业都来自深圳,一家是华大智造,另一家是晶泰科技,两家公司都已经成功上市。
现在,机会轮到镁伽科技了。
一键三连「点赞」「转发」「小心心」欢迎在评论区留下你的想法!
— 完 —
]article_adlist-->专属AI产品从业者的实名社群,只聊AI产品最落地的真问题
扫码添加小助手,发送「姓名+公司+职位」申请入群~
进群后,你将直接获得:
👉 最新最专业的AI产品信息及分析 🔍
👉不定期发放的热门产品内测码 🔥
👉内部专属内容与专业讨论 👂
🌟 点亮星标 🌟
科技前沿进展每日见
]article_adlist-->
海量资讯、精准解读,尽在新浪财经APP
万生优配提示:文章来自网络,不代表本站观点。